各省、自治區、直轄市人民政府,國務院各部委、各直屬機構:
現將《“十四五”殘疾人保障和發展規劃》印發給你們,請認真貫徹執行。
國務院
2021年7月8日
(此件公開發布)
“十四五”殘疾人保障和發展規劃
為貫徹落實習近平總書記關于殘疾人事業的重要指示批示精神和黨中央、國務院決策部署,進一步保障殘疾人民生、促進殘疾人發展,依據《中華人民共和國殘疾人保障法》和《中華人民共和國國民經濟和社會發展第十四個五年規劃和2035年遠景目標綱要》,制定本規劃。
一、編制背景
黨中央、國務院高度重視殘疾人事業發展,對殘疾人格外關心、格外關注?!笆濉睍r期,殘疾人事業取得重大成就,“全面建成小康社會,殘疾人一個也不能少”的目標如期實現。710萬農村建檔立卡貧困殘疾人脫貧,城鄉新增180.8萬殘疾人就業,1076.8萬困難殘疾人被納入最低生活保障范圍。1212.6萬困難殘疾人得到生活補貼,1473.8萬重度殘疾人得到護理補貼。殘疾人基本康復服務覆蓋率達到80%,輔助器具適配率達到80%。殘疾兒童少年接受義務教育的比例達到95%,5萬多殘疾學生進入高等院校學習。城鄉無障礙環境明顯改善,關愛幫助殘疾人的社會氛圍日益濃厚。越來越多的殘疾人更加勇敢地面對生活的挑戰,更加堅強地為夢想而奮斗,為經濟社會發展作出了重要貢獻。我國在國際殘疾人事務中的影響力顯著提升。這些重大成就,有效改善了殘疾人民生,有力推動了社會文明進步,成為全面建成小康社會的重要方面,彰顯了中國共產黨領導和中國特色社會主義制度的顯著優勢。
我國有8500多萬殘疾人?!笆奈濉睍r期,由于人口老齡化加快等因素,殘疾仍會多發高發。殘疾人人數眾多、特性突出,特別需要關心幫助。當前面臨的突出問題:一是殘疾人返貧致貧風險高,相當數量的低收入殘疾人家庭生活還比較困難。二是殘疾人社會保障水平和就業質量還不高,殘疾人家庭人均收入與社會平均水平相比還存在不小差距。三是殘疾人公共服務總量不足、分布不均衡、質量效益還不高,殘疾人就學就醫、康復照護、無障礙等多樣化需求還沒有得到滿足。四是殘疾人平等權利還沒有得到充分實現,歧視殘疾人、侵害殘疾人權益的現象還時有發生。五是殘疾人事業仍然是經濟社會發展的短板,欠發達地區、農村和基層為殘疾人服務的能力尤其薄弱。
殘疾人事業是中國特色社會主義事業的重要組成部分,扶殘助殘是社會文明進步的重要標志。習近平總書記強調,“殘疾人事業一定要繼續推動”,要“促進殘疾人全面發展和共同富?!薄T谌娼ㄔO社會主義現代化國家的新征程中,決不能讓殘疾人掉隊?!笆奈濉睍r期,要繼續加快發展殘疾人事業,團結帶領殘疾人和全國人民一道,積極投身全面建設社會主義現代化國家的偉大實踐,共建共享更加幸福美好的生活。
二、總體要求
(一)指導思想。
高舉中國特色社會主義偉大旗幟,深入貫徹黨的十九大和十九屆二中、三中、四中、五中全會精神,堅持以習近平新時代中國特色社會主義思想為指導,貫徹落實習近平總書記關于殘疾人事業的重要指示批示精神和黨中央、國務院決策部署,立足新發展階段、貫徹新發展理念、構建新發展格局,堅持弱有所扶,以推動殘疾人事業高質量發展為主題,以鞏固拓展殘疾人脫貧攻堅成果、促進殘疾人全面發展和共同富裕為主線,保障殘疾人平等權利,增進殘疾人民生福祉,增強殘疾人自我發展能力,推動殘疾人事業向著現代化邁進,不斷滿足殘疾人美好生活需要。
(二)基本原則。
堅持黨的全面領導。健全黨委領導、政府負責的殘疾人工作領導體制,為殘疾人保障和發展提供堅強的政治保障、組織保障。
堅持以人民為中心。堅持對殘疾人格外關心、格外關注,解決好殘疾人最關心、最直接、最現實的利益問題。激發殘疾人的積極性、主動性、創造性,不斷增強殘疾人的獲得感、幸福感、安全感。
堅持?;?、兜底線。著力完善殘疾人社會福利制度和關愛服務體系,織密扎牢殘疾人民生保障安全網,堵漏洞、補短板、強弱項,改善殘疾人生活品質,促進殘疾人共享經濟社會發展成果。
堅持固根基、提質量。深化殘疾人服務供給側改革,強化殘疾人事業人才培養、科技應用、信息化、智能化等基礎保障條件,推動殘疾人事業高質量發展,滿足殘疾人多層次、多樣化的發展需要。
堅持統籌協調、形成合力。發揮政府主導作用和社會力量、市場主體協同作用,發揮地方優勢和基層首創精神,集成政策、整合資源、優化服務,促進殘疾人事業與經濟社會協調發展,推動城鄉、區域殘疾人事業均衡發展。
(三)主要目標。
到2025年,殘疾人脫貧攻堅成果鞏固拓展,生活品質得到新改善,民生福祉達到新水平。多層次的殘疾人社會保障制度基本建立,殘疾人基本民生得到穩定保障,重度殘疾人得到更好照護。多形式的殘疾人就業支持體系基本形成,殘疾人實現較為充分較高質量的就業。均等化的殘疾人基本公共服務體系更加完備,殘疾人思想道德素養、科學文化素質和身心健康水平明顯提高。無障礙環境持續優化,殘疾人在政治、經濟、文化、社會、家庭生活等各方面平等權利得到更好實現。殘疾人事業基礎保障條件明顯改善,質量效益不斷提升。
到2035年,殘疾人事業與經濟社會協調發展,與國家基本實現現代化目標相適應。殘疾人物質生活更為寬裕,精神生活更為豐富,與社會平均水平的差距顯著縮小。平等包容的社會氛圍更加濃厚,殘疾人充分享有平等參與、公平發展的權利,殘疾人的全面發展和共同富裕取得更為明顯的實質性進展。

三、重點任務
(一)完善殘疾人社會保障制度,為殘疾人提供更加穩定更高水平的民生保障。
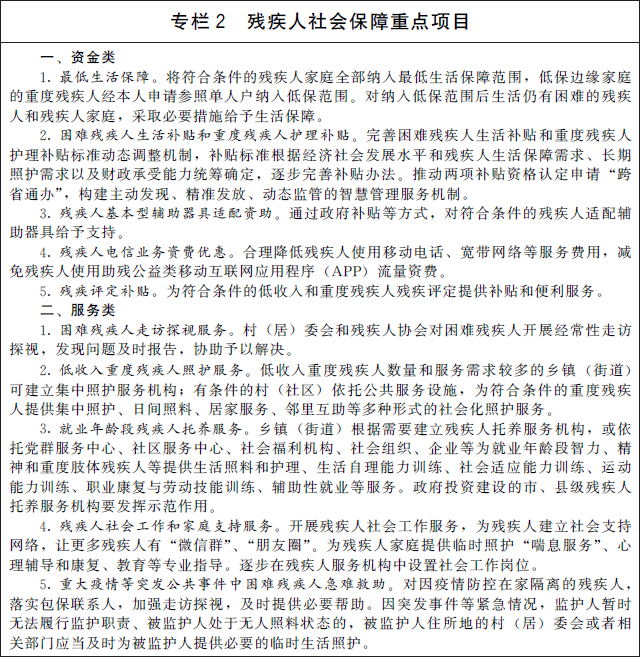
1.鞏固拓展殘疾人脫貧攻堅成果。健全易返貧致貧人口動態監測預警和幫扶機制,將符合條件的殘疾人及時納入易返貧致貧監測范圍,對易返貧致貧殘疾人及時給予有效幫扶。對脫貧人口中完全喪失勞動能力或部分喪失勞動能力且無法通過產業就業獲得穩定收入的殘疾人,按規定納入農村低保或特困人員救助供養范圍,做到應保盡保、應兜盡兜。做好易地搬遷殘疾人后續幫扶工作。按照鞏固拓展脫貧攻堅成果同鄉村振興有效銜接要求,持續做好農村低收入殘疾人家庭幫扶工作。繼續把殘疾人幫扶作為東西部協作工作重要內容,持續動員社會力量參與殘疾人幫扶。依法保障農村殘疾人的土地承包經營權、宅基地使用權、集體收益分配權等權益。在深化農村集體產權制度改革中幫助殘疾人共享集體經濟發展成果。扶持農村殘疾人參與鄉村富民產業,分享產業鏈增值收益。充分發揮基層黨組織在扶殘助殘中的重要作用,組織協調各方面資源力量加強對殘疾人的關心關愛。
2.強化殘疾人社會救助保障。為符合條件的殘疾人和殘疾人家庭提供特困人員救助供養或最低生活保障。加強對生活無著流浪乞討殘疾人的救助安置和尋親服務。做好對符合條件殘疾人的醫療救助,強化醫療救助與基本醫療保險、大病保險的互補銜接,減輕困難殘疾人醫療費用負擔。加強臨時救助,在重大疫情等突發公共事件中做好對困難殘疾人的急難救助。
3.加快發展殘疾人托養和照護服務。積極發展服務類社會救助,推動開展殘疾人長期照護服務。著力增強縣級特困人員救助供養服務機構對殘疾人特困對象的照護服務能力。鼓勵通過政府購買服務對社會救助家庭中生活不能自理的殘疾人提供必要的訪視、照護服務。落實托養服務機構扶持政策,繼續實施“陽光家園計劃”,為就業年齡段(16—59周歲)智力、精神和重度肢體殘疾人等提供托養服務,支持中西部地區殘疾人托養服務發展。研究探索老年人能力評估標準、長期護理保險失能等級評估標準等與國家殘疾人殘疾分類和分級標準的銜接,支持養老服務機構完善服務功能,接收符合條件的盲人、聾人等老年殘疾人。研究制定低收入重度殘疾人照護服務指導意見,為符合條件的重度殘疾人提供集中照護、日間照料、居家服務、鄰里互助等多種形式的社會化照護服務。
4.提高殘疾人保險覆蓋率和待遇水平。落實地方政府為重度殘疾人代繳城鄉居民基本養老保險費、資助符合條件的殘疾人參加城鄉居民基本醫療保險、對殘疾人個體工商戶和安置殘疾人就業單位社會保險進行補貼等政策,幫助殘疾人按規定參加基本養老和基本醫療保險,實現應保盡保。研究制定職工基本養老保險參保人員病殘津貼政策。落實好29項符合條件的殘疾人醫療康復項目納入基本醫保支付范圍的政策,按規定做好重性精神病藥物維持治療參?;颊唛T診保障工作。支持就業殘疾人依法參加失業保險,享受失業保險待遇。推進用人單位依法參加工傷保險,按規定支付工傷保險待遇,加強工傷預防和工傷職工康復工作。開展長期護理保險試點的地區,按規定將符合條件的殘疾人納入保障范圍。鼓勵殘疾人參加意外傷害、補充養老等商業保險。鼓勵商業保險機構開發殘疾人商業保險產品、財產信托等服務。
5.完善殘疾人社會福利制度和社會優待政策。全面落實困難殘疾人生活補貼和重度殘疾人護理補貼制度,普遍建立補貼標準動態調整機制,有條件的地方可按規定擴大對象范圍。有條件的地方可以對城鄉困難殘疾人、重度殘疾人基本型輔助器具適配給予補貼,為殘疾人攜帶輔助器具、導盲犬等乘坐公共交通工具、出入公共場所和進出境提供便利。落實低收入殘疾人家庭生活用水、電、氣、暖優惠補貼政策和電信業務資費優惠政策。落實殘疾人機動輪椅車燃油補貼政策,落實殘疾人乘坐市內公共汽車電車、城市軌道交通等優待政策,鼓勵鐵路、民航等為殘疾人提供優惠便利。完善殘疾人駕駛機動車政策。加強殘疾孤兒、事實無人撫養殘疾兒童醫療、康復、教育等服務,合理確定包括殘疾孤兒、事實無人撫養殘疾兒童在內的孤兒、事實無人撫養兒童等基本生活費標準,提升兒童福利機構安全管理水平和服務質量。加快建設精神衛生福利服務體系,為特殊困難精神殘疾人提供康復、照護等服務。逐步實現在內地長期居住的港澳臺地區殘疾人享有居住地普惠性社會保障和公共服務。
6.保障殘疾人基本住房安全便利。優先解決低收入殘疾人家庭住房安全問題。持續支持符合條件的農村低收入殘疾人家庭實施危房改造,對符合條件的城鎮殘疾人家庭優先配租公租房,不斷改善殘疾人居住條件。城鎮保障性住房建設、農村危房改造統籌考慮無障礙設施設備建設安裝。
7.落實殘疾軍人和傷殘民警撫恤優待政策。構建科學化殘疾評鑒、制度化退役安置、規范化收治休養、標準化待遇保障的傷病殘軍人安置管理和服務優待體系,合理確定殘疾軍人撫恤金標準,妥善解決傷病殘軍人生活待遇、子女入學等現實困難。修訂《軍人撫恤優待條例》、《人民警察撫恤優待辦法》,加強相關撫恤優待工作,協調推動國家綜合性消防救援隊伍人員傷殘優待政策落實落地。促進殘疾軍人、傷殘民警殘疾評定標準與國家殘疾人殘疾分類和分級標準合理銜接,保證殘疾軍人、傷殘民警優先享受扶殘助殘政策待遇、普惠性社會保障和公共服務。
8.加強重大疫情等突發公共事件中對殘疾人的保護。推動公共衛生立法和突發公共事件應急預案保障殘疾人等重點人群。制定重大疫情、自然災害、安全事故等突發公共事件中殘疾人社會支持和防護保護指南,研發適用于殘疾人的專業救援技術和設備。加強殘疾人集中場所和殘疾人服務機構安全保障、應急服務、消防安全能力建設。村(社區)可以通過結對幫扶等方式,動員村(居)民協助殘疾人更好應對突發災害事故、及時疏散逃生。開展殘疾人應急科普宣傳,引導殘疾人增強自救互救能力。

(二)幫扶城鄉殘疾人就業創業,幫助殘疾人通過生產勞動過上更好更有尊嚴的生活。
1.完善殘疾人就業法規政策。修訂實施《殘疾人就業條例》。落實殘疾人就業支持政策,保障殘疾人就業培訓、就業服務、補貼獎勵等相關資金投入。完善殘疾人按比例就業制度,制定黨政機關、事業單位、國有企業帶頭安置殘疾人就業辦法,合理認定按比例安排殘疾人就業形式。加強殘疾人就業促進政策與社會保障政策的銜接,納入低保范圍的已就業殘疾人可按規定在核算其家庭收入時扣減必要的就業成本,并在其家庭成員人均收入超過當地低保標準后給予一定時間的漸退期。按照國家有關規定,對殘疾人就業先進個人和用人單位予以表彰。
2.多渠道、多形式促進殘疾人就業創業。開展殘疾人就業促進專項行動。對正式招錄(聘)殘疾人的用人單位按規定給予崗位補貼、社會保險補貼、職業培訓補貼、設施設備購置改造補貼、職業技能鑒定補貼等扶持,對超比例安排殘疾人就業的用人單位給予獎勵。規范殘疾人按比例就業年審并實現全國聯網認證。落實殘疾人集中就業單位稅費優惠、政府優先采購等扶持政策,穩定殘疾人集中就業。支持非營利性殘疾人集中就業機構持續發展。在經營場地、設施設備、社會保險補貼、金融信貸等方面扶持殘疾人自主創業、靈活就業,鼓勵殘疾人通過新就業形態實現就業。加大對“陽光家園”、“殘疾人之家”等輔助性就業機構的支持保障力度,組織智力、精神和重度肢體殘疾人等就業更為困難的殘疾人就近就便參加生產勞動、進行職業康復、實現社會融合。統籌現有公益性崗位,安排符合條件的殘疾人就業。修訂《盲人醫療按摩管理辦法》,推動省級盲人按摩醫院建設,制定盲人保健按摩有關標準,扶持和規范盲人按摩行業發展。拓寬殘疾人特別是盲人在文化藝術、心理衛生和互聯網服務等領域就業渠道。為殘疾人特別是聾人參加職業技能培訓、就業創業提供無障礙支持服務。支持手工制作等殘疾婦女就業創業項目,鼓勵殘疾人參與文化產業。扶持殘疾人親屬就業創業,實現零就業殘疾人家庭至少有一人就業。

3.提升殘疾人職業素質和就業創業能力。制定實施《殘疾人職業技能提升計劃(2021—2025年)》,幫助有就業愿望和培訓需求的殘疾人普遍得到相應的職業素質培訓、就業技能培訓、崗位技能培訓和創業培訓。繼續開展農村殘疾人實用技術培訓。支持符合條件的殘疾人技能大師建立工作室。開發線上線下相結合的殘疾人職業技能培訓優質課程資源。完善殘疾人職業技能培訓保障和管理制度。研究制定殘疾人職業技能培訓補貼標準。開發適合殘疾人就業或為殘疾人服務的新職業。舉辦第七屆全國殘疾人職業技能競賽暨第四屆全國殘疾人展能節、全國殘疾人崗位精英職業技能競賽等殘疾人職業技能競賽,組團參加國際殘疾人職業技能競賽。
4.改進殘疾人就業服務。健全殘疾人就業服務體系,充分發揮殘疾人就業服務機構和各類公共就業服務平臺、人力資源服務機構、社會組織作用,為殘疾人和用人單位提供全鏈條、專業化、精準化服務。建立殘疾人就業輔導員制度,擴大就業輔導員隊伍。為高校殘疾人畢業生建立就業幫扶工作臺賬,按照“一人一檔”、“一人一策”要求重點幫扶。將符合條件的就業困難殘疾人納入就業援助范圍,持續開展“就業援助月”等專項就業服務活動。加強各級殘疾人就業服務機構規范化建設,明確保障條件、專業人員配備等要求。通過政府購買服務等方式開展殘疾人就業服務,拓寬服務渠道,提高服務質量。舉辦殘疾人職業人才交流、殘疾人就業產品市場營銷、殘疾人就業創業成果展示等活動。
5.維護殘疾人就業權益。合理確定殘疾人取得職業資格和公務員、事業單位人員等入職的體檢條件,對于具有正常履行職責的身體條件和心理素質的殘疾人,應依法保障其平等就業權益。用人單位應當為殘疾職工提供適合其身心特點的勞動條件、勞動保護、無障礙環境及合理便利,在晉職、晉級、職稱評定、社會保險、生活福利等方面給予其平等待遇。加強殘疾人就業勞動監察,堅決防范和打擊侵害殘疾人就業權益的行為。

(三)健全殘疾人關愛服務體系,提升殘疾人康復、教育、文化、體育等公共服務質量。
1.加強殘疾人健康服務。全面推進殘疾人家庭醫生簽約服務,支持保障簽約醫生為殘疾人提供基本醫療、公共衛生和健康管理等個性化服務。加強和改善殘疾人醫療服務,為殘疾人提供就醫便利,維護殘疾人平等就醫權利。加強殘疾人心理健康服務。關注殘疾婦女健康,開展生殖健康服務。將殘疾人健康狀況、衛生服務需求與利用等納入國家衛生服務調查,加強殘疾人健康狀況評估。
2.提升殘疾人康復服務質量。完善殘疾人基本康復服務目錄,繼續實施精準康復服務行動,提升康復服務質量,滿足殘疾人基本康復服務需求。落實殘疾兒童康復救助制度,合理確定康復救助標準,增加康復服務供給,確保殘疾兒童得到及時有效的康復服務。加強精神衛生綜合管理服務,廣泛開展精神障礙社區康復。健全綜合醫院康復醫學科、康復醫院(康復醫療中心)、基層醫療衛生機構三級康復醫療服務體系。加強殘疾人康復機構建設,完善全面康復業務布局,充實職業康復、社會康復、心理康復等功能。支持兒童福利機構增加和完善康復功能,配備相應的康復設備和專業技術人員,與醫療機構加強合作,提高康復醫療服務能力。加強社區康復,推廣殘疾人自助、互助康復,促進康復服務市場化發展。建成高起點、高水平、國際化的康復大學,加快培養高素質、專業化康復人才。完善康復人才職稱評定辦法。加強康復學科建設和科學技術研究,發揮中醫藥在康復中的獨特優勢,推動康復服務高質量發展。
3.加快發展康復輔助器具服務。開展康復輔助器具產業國家綜合創新試點。推廣安全適用的基本型康復輔助器具,加快康復輔助器具創新產品研發生產,增強優質康復輔助器具供給能力,推動康復輔助器具服務提質升級。鼓勵實施公益性康復輔助器具適配項目。完善康復輔助器具適配服務網絡,加強各級康復輔助器具適配服務機構建設,支持社會力量及醫療、康復、養老機構和殘疾人教育、就業、托養機構開展康復輔助器具適配服務。推廣社區康復輔助器具租賃、回收、維修等服務。完善康復輔助器具標準體系,充分發揮標準對康復輔助器具產業的支持和引領作用。加強康復輔助器具產品質量檢驗認證。搭建產業促進和信息交流平臺,繼續辦好中國國際福祉博覽會等展示交流活動。
4.強化殘疾預防。制定實施殘疾預防行動計劃,結合殘疾預防日、預防出生缺陷日、愛眼日、愛耳日、全國防災減災日等節點,廣泛開展殘疾預防宣傳教育,形成全人群、全生命周期的殘疾預防意識。加強出生缺陷綜合防治,構建覆蓋城鄉居民,涵蓋婚前、孕前、孕期、新生兒期和兒童期各階段的出生缺陷防治體系,繼續針對先天性結構畸形等疾病實施干預救助項目,預防和減少出生缺陷、發育障礙致殘。大力推進0—6歲兒童殘疾篩查,建立篩查、診斷、康復救助銜接機制。加強省、市、縣三級婦幼保健機構能力建設,夯實縣、鄉、村兒童保健服務網絡,不斷提升兒童致殘性疾病早發現、早診斷、早干預、早康復能力和效果。實施慢性病預防干預措施,開展重大慢性病早診早治,減少慢性病致殘。開展社會心理服務和社區心理干預,預防和減少精神殘疾發生。開展防盲治盲、防聾治聾工作,加強對麻風病等傳染病和碘缺乏病、大骨節病等地方病的防控。加強安全生產、消防安全和交通安全管理,加強道路交通安全執法和安全防護設施建設,加快公共場所急救設備配備,提高自然災害和火災現場應急處置能力、突發事件緊急醫學救援能力和院前急救能力,防止老年人跌倒、兒童意外傷害致殘,減少因災害、事故、職業傷害等致殘。

5.健全殘疾人教育體系。堅持立德樹人,促進殘疾兒童少年德智體美勞全面發展。制定實施《第三期特殊教育提升計劃(2021—2025年)》。鞏固提高殘疾兒童少年義務教育水平,加快發展非義務教育階段特殊教育。健全普通學校隨班就讀支持保障體系,發揮殘疾人教育專家委員會作用,實現適齡殘疾兒童少年“一人一案”科學教育安置。著力發展以職業教育為重點的殘疾人高中階段教育,使完成義務教育且有意愿的殘疾青少年都能接受適宜的中等職業教育。穩步推進殘疾人高等教育,支持有條件的高校面向殘疾考生開展單考單招,為殘疾人接受高等教育提供支持服務。開展殘疾人融合教育示范區、示范校和優秀教育教學案例遴選。支持高校開展殘疾人融合教育。落實從學前到研究生教育全覆蓋的學生資助政策,對家庭經濟困難的殘疾學生(幼兒)予以資助。為殘疾學生提供輔助器具、特殊學習用品、康復訓練和無障礙等支持服務,為殘疾學生參加國家教育考試和部分職業考試提供合理便利。
6.完善特殊教育保障機制。發揮高校等機構特殊教育專業優勢,建設國家和省級特殊教育資源中心(基地)。各?。ㄗ灾螀^、直轄市)根據殘疾學生規模、類型、分布等情況,因地制宜合理配置特殊教育資源。支持符合條件的兒童福利機構單獨設立特教班、特教幼兒園、特教學校開展特殊教育。繼續改善特殊教育學校辦學條件,加強特殊教育學校規范化建設,推行新課標新教材,改革教學教研,建立學校、家庭、社會協同育人機制。加強特殊教育師資隊伍建設,創新培養方式,按國家有關規定開展表彰獎勵,提升教書育人能力素質。加強特殊教育督導和質量監測評估。制定實施《第二期國家手語和盲文規范化行動計劃(2021—2025年)》,加快推廣國家通用手語和國家通用盲文。

7.提升殘疾人公共文化服務。鼓勵殘疾人參加“書香中國·閱讀有我”等公共文化活動,持續開展“殘疾人文化周”、“共享芬芳·共鑄美好”等殘疾人群眾性文化藝術活動,推動基層創建一批殘健融合文化服務示范中心(站、點),不斷滿足殘疾人文化需求、增強殘疾人精神力量。加強中西部和農村地區重度殘疾人文化服務,為盲人、聾人提供無障礙文化服務。鼓勵電視臺、廣播電臺、網絡視聽媒體和融媒體中心開設殘疾人專題節目。發展特殊藝術,鼓勵殘疾人參與文化藝術創作和非物質文化遺產傳承,扶持殘疾人題材圖書等出版。扶持殘疾人特殊藝術人才和師資培養。舉辦第十屆、第十一屆全國殘疾人藝術匯演,舉辦國際特殊藝術交流活動。扶持中國殘疾人藝術團和地方殘疾人文藝小分隊開展基層巡演。
8.推動殘疾人體育全面發展。籌辦好北京冬殘奧會,實現“簡約、安全、精彩”目標。實施殘疾人奧運爭光行動,不斷提高競技水平,在北京冬殘奧會和東京殘奧會等重大國際賽事上力爭好成績。辦好杭州亞殘運會和第十一屆、第十二屆全國殘運會暨特奧會等重大賽事。實施殘疾人康復健身體育行動,將殘疾人作為重點人群納入全民健身公共服務體系建設,組織殘疾人參加各級各類全民健身活動,推動殘疾人康復健身體育身邊化服務。加強殘疾人體育運動保護研究。

9.大力發展殘疾人慈善事業和服務產業。鼓勵殘聯、工會、共青團、婦聯、科協等群團組織和社會組織、企事業單位等實施助殘慈善項目。深入開展“青年志愿者助殘陽光行動”、“關心我的殘疾人鄰居”、“牽著蝸牛去散步”和“集善優品”消費助殘等志愿服務關愛行動。培育“集善工程”、“通向明天”等殘疾人慈善事業品牌。生活服務業發展布局充分考慮殘疾人需求,加快康復輔助器具、康復教育、托養照護、生活服務、無障礙、文化休閑等殘疾人服務業發展,滿足殘疾人多元化、多層次品質生活需求。采取政府購買服務、政府和社會資本合作等方式,加快培育助殘社會組織和企業,吸引社會力量和市場主體參與殘疾人服務。
10.加強殘疾人服務標準化和行業管理。細化殘疾人基本公共服務項目的設施建設、功能布局、施工規范、設備配置、人員配備、服務流程、管理規范等軟硬件標準要求,完善標準體系,加強標準間統籌銜接和基層設施設備共建共享。加強康復、托養等殘疾人服務行業管理,全面開展績效評價,支持殘疾人和殘疾人親屬參與評價。在場地、設備、人才、技術等方面扶持各類殘疾人服務機構發展,優先扶持公益性、普惠性殘疾人服務機構,支持殘疾人服務機構連鎖化、品牌化運營。開展殘疾人服務需求評估和服務資源調查,為殘疾人提供適合的產品和服務。嚴格規范殘疾評定和殘疾人證核發管理,全面推行殘疾人證電子證照應用,實現“跨省通辦”。
(四)保障殘疾人平等權利,為殘疾人提供無障礙環境和便利化條件。
1.提高殘疾人事業法治化水平。落實憲法、民法典等法律法規關于保障殘疾人權益的規定,健全殘疾人權益保障法律法規體系,推動殘疾人保障法等法律法規有效實施。涉及殘疾人的立法應充分論證,開展反殘疾歧視評估,廣泛征詢殘疾人、殘疾人組織和社會各方面意見。研究完善殘疾人就業、無障礙環境建設法律制度,開展殘疾人社會保障、殘疾人成人監護等立法研究。將殘疾人保障法等相關法律法規宣傳教育納入“八五”普法,認真落實“誰執法、誰普法”普法責任制,加大全媒體普法宣傳力度。配合各級人大、政協開展殘疾人保障法等法律法規執法檢查、視察和調研。支持各地制定保護殘疾人權益的地方性法規和優惠扶助規定。
2.創新殘疾人法律服務和權益維護。開展殘疾人尊法學法守法用法專項行動。將殘疾人作為公共法律服務的重點對象,完善公共法律服務平臺無障礙功能,依據國家有關規定擴大殘疾人法律援助覆蓋面,重點提升殘疾人法律援助質量。完善殘疾人法律救助工作協調機制,培養助殘公益律師隊伍,開展法律援助志愿助殘行動,為殘疾人提供及時有效的法律救助服務。加強對殘疾人的司法保護,方便殘疾人訴訟。發揮“12385”殘疾人服務熱線和網絡信訪平臺作用,建立健全殘疾人權益維護應急處置機制。堅決打擊侵害殘疾人權益的違法犯罪行為。不斷拓寬殘疾人和殘疾人組織民主參與、民主協商渠道,有效保障殘疾人的知情權、參與權、表達權、監督權,支持更多殘疾人、殘疾人親友和殘疾人工作者進入各級人大、政協并提供履職便利。
3.提升無障礙設施建設管理水平。新建設施嚴格執行無障礙相關標準規范。在鄉村建設行動、城市更新行動、城鎮老舊小區改造和居住社區建設中統籌推進無障礙設施建設和改造。城市道路、公共交通、社區服務設施、公共服務設施和殘疾人服務設施、殘疾人集中就業單位等加快開展無障礙設施建設和改造。提高殘疾人家庭無障礙改造水平。加快推廣無障礙公共廁所。探索傳統無障礙設施設備數字化、智能化升級。開展無障礙市縣村鎮達標驗收工作。提高無障礙設施規劃建設管理水平,推進無障礙設計設施認證工作,提高全社會無障礙意識,加強無障礙監督,保障殘疾人、老年人等通行安全和使用便利。
4.加快發展信息無障礙。將信息無障礙作為數字社會、數字政府、智慧城市建設的重要組成部分,納入文明城市測評指標。推廣便利普惠的電信服務,加快政府政務、公共服務、電子商務、電子導航等信息無障礙建設,加快普及互聯網網站、移動互聯網應用程序和自助公共服務設備無障礙。推進智能化服務要適應殘疾人需求,智能工具應當便于殘疾人日常生活使用。促進信息無障礙國家標準推廣應用,加強對互聯網內容可訪問性的測試、認證能力建設,開展互聯網和移動互聯網無障礙化評級評價。支持研發生產科技水平高、性價比優的信息無障礙終端產品。

5.營造全社會助殘和殘疾人自強的文明社會氛圍。深入開展習近平新時代中國特色社會主義思想學習教育,學習宣傳習近平總書記關于殘疾人事業的重要指示批示精神,堅持以社會主義核心價值觀為引領,加強新時代中國特色殘疾人事業理論和實踐研究,厚植殘疾人事業發展的思想文化基礎。將扶殘助殘納入公民道德建設、文明創建活動和新時代文明實踐中心建設,弘揚人道主義精神和扶殘助殘傳統美德,營造理解、尊重、關心、幫助殘疾人的文明社會氛圍。激發殘疾人自強不息精神,鼓勵殘疾人自尊、自信、自強、自立。加強殘疾人事業全媒體傳播能力建設,辦好全國助殘日、國際殘疾人日和全國殘疾人事業好新聞作品評選等主題宣傳活動,支持殘疾人題材優秀紀錄片、公益廣告、網絡視聽節目制作播出。開展“全國自強模范”和助殘先進評選表彰。
(五)完善支持保障條件,促進殘疾人事業高質量發展。
1.強化黨委領導、政府負責的領導體制。加強黨對殘疾人工作的領導,確保習近平總書記關于殘疾人事業的重要指示批示精神和黨中央、國務院決策部署有效落實,為殘疾人事業發展提供堅強政治保障。完善黨委領導、政府負責、部門協同、社會參與、市場推動、殘疾人組織充分發揮作用的領導體制和工作機制,各級政府殘疾人工作委員會統籌協調,有關部門分工協作、履職盡責,形成協同高效的工作合力。
2.健全多元化投入格局。各級政府按規定做好殘疾人事業經費保障。加快構建預算績效管理體系,資金原則上優先保障實施效果好、殘疾人滿意度高的項目。落實殘疾人事業金融、稅收等支持政策,吸引社會資本、慈善捐贈等資金,形成多渠道、多元化投入格局。
3.加強基礎設施和信息化建設。實現有條件的縣(市、區、旗)殘疾人服務設施全覆蓋,促進服務設施規范運營和發揮效益。地方可對新建民辦殘疾人康復和托養機構給予支持。鼓勵地方將政府投資建設的殘疾人服務設施無償或低價提供給公益性、普惠性殘疾人服務機構使用。鄉鎮(街道)、村(社區)為殘疾人服務提供場地保障。加強特殊教育學校、殘疾人服務設施和基層殘疾人組織的信息基礎設施建設。推動殘疾人基本公共服務項目納入各地政務服務“一網通辦”平臺、社會保障卡等加載殘疾人服務功能。堅持傳統服務方式與智能化服務創新并行,建立線上線下相結合的殘疾人服務體系,推動數字化服務在助殘中的普惠應用。完善殘疾人口基礎數據,改進殘疾人服務需求和服務供給調查統計,加強殘疾人服務大數據建設。
4.加快科技創新和人才培養。將科技助殘納入科技強國行動綱要,促進生命健康、人工智能等領域科學技術在殘疾人服務中示范應用,開展殘疾預防、主動健康、康復等基礎研究,扶持智能化康復輔助器具、康復設備、盲文數字出版、無障礙等領域關鍵技術研究和產品推廣應用。利用現有資源研究設立康復國家重點實驗室,鼓勵企業、高校、科研院所等參與殘疾人服務科技創新和應用。推動建立從中職、高職到本科、碩士、博士等較為完整的殘疾人服務相關專業人才培養體系,鼓勵有條件的職業院校和普通本科院校增設康復治療、康復工程技術、特殊教育、手語、盲文等相關專業,加強殘疾人服務從業人員職業能力建設和職稱評定,加快培養殘疾人康復、教育、就業、托養照護、文化、體育、社會工作等專業人才隊伍。

5.促進殘疾人事業城鄉、區域協同發展。結合鄉村建設行動,加強和改善農村殘疾人服務。強化縣城殘疾人綜合服務能力。城鎮公共服務設施輻射帶動鄉村殘疾人服務,引導鼓勵城鎮殘疾人服務資源向鄉村延伸。城鎮殘疾人基本公共服務逐步覆蓋常住人口。促進中西部、東北地區殘疾人事業加快發展,鼓勵東部地區探索率先實現殘疾人事業現代化。支持革命老區、民族地區、邊疆地區殘疾人事業加快發展。促進京津冀殘疾人事業協同發展,提升長江經濟帶、黃河流域殘疾人事業整體水平,發揮粵港澳大灣區殘疾人事業高質量發展先行示范作用,推進長三角殘疾人公共服務便利共享。鼓勵各地發揮地方優勢創新殘疾人保障和發展措施。
6.增強基層為殘疾人服務的能力。將殘疾人公共服務納入縣(市、區、旗)、鄉鎮(街道)政府公共服務事項清單和村(居)委會承擔的社區工作事項清單及協助政府的社區工作事項清單。實施縣域殘疾人服務能力提升行動,建設縣、鄉、村三級聯動互補的基層殘疾人服務網絡??h(市、區、旗)明確殘疾人基本公共服務實施標準,開展殘疾人需求評估,加強服務資源統籌。鄉鎮(街道)普遍建立“陽光家園”、“殘疾人之家”等服務機構,開展殘疾人集中照護、日間照料、社區康復、輔助性就業等服務。將殘疾人服務納入城鄉社區治理和服務體系建設,村(居)委會將殘疾人作為重點服務對象,加強走訪探視,根據殘疾人需求協助政府做好集中照護、日間照料、居家服務、鄰里互助、安全提示、輔助性就業、社會工作等服務,實現“鄉鄉有機構、村村有服務”。針對殘疾人特殊困難推行上門辦、網上辦、就近辦、一次辦等便利化服務。發現侵犯殘疾人合法權益的違法犯罪行為,及時報告并采取有效措施加以解決。支持各類社會組織在城鄉社區有序開展助殘服務。
7.發揮殘疾人組織橋梁紐帶作用。各級殘聯要深入學習貫徹習近平新時代中國特色社會主義思想和習近平總書記關于殘疾人事業的重要指示批示精神,以政治建設為統領,落實黨的建設、全面從嚴治黨各項任務,進一步增強“四個意識”、堅定“四個自信”、做到“兩個維護”。發揚優良傳統,履行好殘聯的“代表、服務、管理”職能,為殘疾人解難,為黨和政府分憂,把殘疾人群眾緊緊凝聚在黨的周圍,聽黨話、跟黨走。深化各級殘聯改革建設,加強服務創新,增強工作活力。強化縣(市、區、旗)和鄉鎮(街道)殘聯建設,實現村(社區)殘疾人協會全覆蓋。改善鄉鎮(街道)殘聯、村(社區)殘協專職委員待遇,提高其履職能力。支持殘疾人專門協會建設,發揮“代表、服務、維權、監督”職能。通過專兼掛等多種方式增強殘疾人工作力量,培養忠誠、干凈、擔當,懂殘疾人、知殘疾人、愛殘疾人、心系殘疾人的高素質殘聯干部隊伍。重視各級殘聯殘疾人干部、年輕干部、基層干部培養選拔。加強各級殘聯黨風廉政建設和反腐敗斗爭。廣大殘疾人工作者要不忘初心、牢記使命,自覺踐行好干部標準,恪守職業道德,加強思想修養,提高專業素質,全心全意為殘疾人服務。
8.積極營造殘疾人事業發展的良好國際環境。服務國家外交大局,履行聯合國《殘疾人權利公約》,落實2030年可持續發展議程涉殘疾人可持續發展目標,參與國際殘疾人事務。務實開展“一帶一路”殘疾人群體交流和殘疾人事務合作,深化與重點國家及周邊國家和地區殘疾人事務合作。繼續開展“亞太殘疾人十年”等殘疾人事務區域合作,支持康復國際等國際殘疾人組織發揮作用。加強對外宣傳,講好中國殘疾人故事,展示我國殘疾人人權保障和發展成就。
四、實施機制
實施好本規劃是各級政府和全社會的責任。國務院有關部門和單位要根據職責分工制定配套實施方案,各地區要依據本規劃制定當地“十四五”殘疾人保障和發展(或殘疾人事業)規劃,確保各項任務落到實處。
國務院殘疾人工作委員會及有關部門要對規劃實施情況進行年度監測、中期評估和總結評估,開展第三方評估和社會滿意度調查,及時發現和解決規劃實施中出現的問題。各地區要將當地“十四五”殘疾人保障和發展(或殘疾人事業)規劃實施情況納入政府工作考核。省級以上政府殘疾人工作委員會要在“十四五”期末對規劃實施情況進行評估總結,按照國家有關規定對先進典型予以表彰。
中華人民共和國藥品管理法實施條例【…
殯葬管理條例【2025年修訂】
商事調解條例
國家低溫雨雪冰凍災害應急預案
網售工業產品質量安全專項治理行動方…
行政執法監督條例
生產安全事故管理原因調查報告編制指南
生產安全事故技術原因調查報告編制指南
安全生產違法行為行政處罰辦法【2015…
全國安全生產專項整治三年行動計劃
國家危險廢物名錄【2016年版】【作廢】
生產安全事故罰款處罰規定(試行)【…
生產經營單位安全培訓規定【2015年修…
企業安全生產費用提取和使用管理辦法…
安全生產培訓管理辦法【2015年修訂】
安全生產培訓管理辦法【2012年修訂】