近年來,將生物質廢物通過熱解炭化轉化為生物炭、生物油和生物氣的技術受到廣泛關注。生物炭被發現具有固碳減排、促進植物生長,固持土壤肥力,吸附重金屬等多重環境效益。
其中,由于重金屬對人體的高危害以及對環境質量的破壞性,將生物炭用以凈化廢水中的重金屬,受到了學者們的廣泛關注。根據Web of Science的相關統計,在2010年—2019年10年,有超過7 000篇關于生物炭固定重金屬(鉛、鎘、鋅、銅、鉻與砷)的論文發表,且論文發表數量每年遞增(圖1)。
然而,關于生物炭的基本性質及其對不同重金屬的固定機理缺乏系統總結,而針對復合生物炭固定重金屬的設計原理也少有提及?;诖?,本文對生物炭的基本結構性質以及固定重金屬的機理做出概述,討論復合生物炭的設計及其對重金屬固定強化效果,并對生物炭用以凈化廢水重金屬的未來研究與挑戰進行展望。

Part 1 生物質轉化生物炭過程中結構性質的變化
生物炭是利用生物質殘體在缺氧環境中經過熱化學反應形成的富碳產物,近年來因其潛在的固碳能力、土壤改良功能、污染物修復功能等受到廣泛關注。生物炭通常于350~750 ℃溫度內熱解制備得到,其具有如下理化特征:比表面積約10~600 m2/g,大多為介孔結構,孔內粗糙無序;表面形成攜帶負電荷的官能團如羧基、酚/氫醌類物質等;同時又富含礦物質,如K、Ca、Mg、Fe、P等。生物質轉化為生物炭過程中,形成的孔道結構、表面官能團以及礦物組分都會顯著影響生物炭對廢水中不同重金屬的固定能力。
1.1 孔結構的形成
生物炭的比表面積與孔道結構受到熱解溫度的影響。一般而言,生物炭的比表面積隨著熱解溫度的上升而不斷上升,特別是當熱解溫度超過500 ℃時,生物炭的比表面積出現顯著上升。在較高熱解溫度時,生物質原材料中的脂肪族表面官能團被破壞,并在表面形成一定的類石墨結構,進而導致了生物炭的比表面積增大。Keiluweit等的研究發現,木質類以及草類生物炭的比表面積隨著熱解溫度由1.6~1.8 m2/g上升至139~347 m2/g。生物炭的比表面積一般與其表面的孔體積成正比。除了熱解溫度,生物質的原材料也會影響其比表面積與孔結構,糞便基生物炭的比表面積與孔數量一般小于木制類或是草類生物炭。
Zhao等研究了不同生物質原料在500 ℃熱解制備得到的生物炭的比表面積,結果顯示糞便生物炭的比表面積僅為21.9~47.4 m2/g,遠低于木屑生物炭的比表面積(233 m2/g)。造成這一現象的可能原因是糞便中較低的碳含量,這使得其在熱解過程難以形成孔結構,進而導致較低的比表面積。此外,糞便生物炭中較高的礦物含量可能也會占據生物炭的孔結構,進而導致比表面積的降低。生物炭的比表面積與孔結構都會顯著影響生物炭對水體重金屬的吸附固定能力與吸附機制。
1.2 表面官能團的形成
生物炭具有豐富的表面含氧官能團,包括羧基、羥基、醚基等。生物炭表面官能團主要通過生物質原料熱解過程中,木質素與纖維素等轉化而形成的。熱解條件以及生物質原材料顯著影響了生物炭表面官能團的組成與含量。在較低熱解溫度下(<600 ℃),生物炭表面官能團主要以羥基、酚羥基以及羧基為主,但隨著熱解溫度的不斷提升,生物炭表面官能團不斷脫氧、脫水縮聚,形成羰基及醌基等官能團。Zhang等的研究發現,隨著熱解溫度的上升,生物炭表面的酚羥基轉化為醌基等官能團。
Xu等通過研究花生殼生物炭表面官能團隨熱解溫度的變化也證明了這一結論,較低熱解溫度時,生物炭表面主要為羥基等官能團,而隨著熱解溫度的不斷上升,生物炭表面脂肪族官能團含量降低,并形成更多的芳香性共軛官能團。生物炭的原材料也會顯著地影響其表面官能團組成。一般而言,糞便基生物炭表面官能團含量顯著低于植物基生物炭。Xu等研究了350 ℃熱解制備得到的木屑生物炭以及牛糞生物炭表面官能團含量,結果顯示,木屑生物炭表面含有更為豐富的羧基等含氧官能團,而牛糞生物炭表面僅含有一定量的羥基以及羰基官能團。生物炭表面官能團可以為生物炭固定重金屬提供了活性位點,通過絡合的方式結合固定水體重金屬。此外,近年來的研究發現,生物炭的官能團可能起到電子供體的作用,進而可以通過還原穩定化的方式固定變價重金屬鉻。
1.3 礦物質的轉化
生物炭中的礦物質主要來源于其原材料中的內源礦物組分,與生物質原材料的種類高度相關。污泥基生物炭的礦物含量一般高于30%,有時可以達到90%,而糞便基生物炭也含有20%~80%的礦物含量。與糞便基以及污泥基生物炭相比,植物基生物炭一般具有較低的礦物含量(<20%)。
K、Ca、Na、Mg、Si以及P為生物炭中主要的礦物組成。植物基生物炭中的礦物組分主要以鉀以及硅元素為主,一般以SiO2或是KCl等鉀鹽的形式存在。而糞便基以及污泥基生物炭中礦物組成更為復雜,可能含有豐富的Ca、Mg與P,可能以Ca5(PO4)3OH、CaCO3以及KMgPO4·6H2O等形式存在。污泥基生物炭中有時可能含有較為豐富的Fe、P以及Ca,它們以無定形態或是礦物態存在于污泥生物炭內。生物炭的熱解溫度也對礦物的組成含量具有影響,隨著熱解溫度的提升,生物炭有機組分不斷降低,礦物組分相對含量不斷提升,且存在著礦物晶型的轉化。
Xiao等指出,隨著熱解溫度的上升,生物炭中的礦物組分逐漸由無定形、熱力學不穩定的礦物組分向熱力學穩定,高結晶度的礦物質轉化。以鐵元素為例,低溫熱解制備得到的污泥生物炭中,鐵主要以無定形鐵以及氫氧化鐵為主,而隨著熱解溫度的上升,其會逐漸轉化為高穩定性的氧化鐵或是磁鐵礦。生物炭中豐富的礦物組成對重金屬的去除往往起到重要的作用。如糞便基生物炭中富含的P可以通過沉淀的方式將水溶態重金屬轉化為穩定的沉淀態,進而起到去除的作用。
Part 2 生物炭去除不同重金屬的效果及機制
生物炭去除水中重金屬往往存在多種耦合的去除機理,包括共沉淀、官能團絡合、靜電吸附以及離子交換等(圖2)。生物炭的內源含氧陰離子可以通過沉淀作用固定重金屬,此外,生物炭表面的負電荷以及官能團可以通過靜電吸附以及絡合作用吸附固定重金屬。生物炭的內源陽離子如Ca2+與Na+也可以與重金屬發生離子交換,進而固定重金屬。生物炭具有相當的還原活性,也可以通過電子傳遞過程還原固定一些氧化態的重金屬如鉻。人們對去除效果與機理已有了一定的研究,有了較為深入的認識(表1)。

2.1 生物炭對鉛(Pb)的去除
生物炭對廢水中的重金屬Pb具有很好的去除效果,其對Pb2+的吸附固定效果最高可以達到約150 mg/g。生物炭對Pb的固定主要通過共沉淀、離子交換以及官能團絡合吸附去除。糞便基生物炭對Pb的去除效果一般優于植物基生物炭。生物炭中普遍含有一定量的碳酸鹽,而糞便基或是污泥基生物炭中具有極為豐富的磷酸鹽,這些生物炭內源的含氧酸鹽可以通過與Pb共沉淀進而起到去除污水中Pb的作用。Cao等研究發現,牛糞生物炭中豐富的磷元素可以與Pb形成堿式碳酸鉛或是β-磷酸鉛等形式的沉淀物。Zhang等進一步研究發現,除了磷酸鹽,生物炭內源碳酸鹽以及硫酸鹽也可以與Pb形成碳酸鉛或是硫酸鉛等沉淀物,達到廢水中Pb2+的去除。除了通過共沉淀,離子交換以及官能團絡合也是生物炭,特別是植物基生物炭,去除Pb的主要固定機制。Lu等的研究顯示,污泥生物炭可以有效地通過離子交換與絡合效應吸附固定溶液中的Pb2+,38.2%~42.3% Pb2+通過官能團絡合固定而57.7%~61.8% Pb2+通過與Ca2+或是Mg2+發生離子交換而固定??偠灾?,生物炭可以通過沉淀、離子交換以及官能團絡合固定重金屬鉛。

2.2 生物炭對鎘(Cd)的去除
生物炭主要通過共沉淀以及官能團絡合完成對Cd的去除,其去除機理與Pb的去除機理相類似。但生物炭對Cd的固定效果往往低于Pb。Ding等研究了不同溫度制備得到的鳳眼蓮生物炭對Pb與Cd的去除效果,發現生物炭對Cd的固定效果遠弱于Pb。不同原材料的生物炭對Cd的固定效果以及主要固定機制存在明顯不同,Xu等研究了牛糞生物炭與木屑生物炭對Cd的去除效果與機制,結果顯示牛糞生物炭對Cd的去除效果優于木屑類生物,且兩者的主要去除機質存在明顯的不同。糞便基生物炭富含礦物元素,進而通過釋放與和Cd形成磷酸鎘以及碳酸鎘沉淀,完成對Cd的固定。而木屑類生物炭表面的羥基以及羧基官能團可能通過絡合作用絡合固定Cd進而完成對Cd的去除。生物炭對Cd的固定也受到pH的顯著影響。較低的pH下,生物炭無法有效地固定Cd,而當pH值大于5時,生物炭對Cd的固定效率顯著提升??傊?,沉淀固定以及官能團絡合是生物炭對于鎘的主要固定機制。
2.3 生物炭對鋅(Zn)的去除
與生物炭內源含氧酸鹽的共沉淀是生物炭與Zn的主要固定方式之一。此外,官能團絡合可能是生物炭固定Zn的重要固定機制。Silios-Llamas等發現,生物炭表面的羥基與羧基官能團是主要的絡合官能團,兩者的含量決定了生物炭對重金屬Zn的固定效果。Alam等通過紅外光譜以及EXAFS進一步證實了這一結論,Zn與生物炭表面的羧基與羥基形成Zn-O鍵等結合結構。此外他們也發現,生物炭中的Si可能也對Zn的固定起到了一定的作用,Zn可能與Si結合,以Zn2SiO4的形式固定于生物炭表面。生物炭對廢水Zn的固定也受到水體pH的影響,較高的pH有利于Zn的固定。綜上所述,生物炭通過內源含氧酸鹽的共沉淀以及官能團絡合的綜合作用去除重金屬鋅。
2.4 生物炭對銅(Cu)的去除
生物炭通過多種固定機制耦合去除廢水中的Cu。Wei等發現,生物炭內源的以及可能通過共沉淀的方式固定Cu。此外,官能團絡合以及離子交換也對Cu的固定起到了重要的作用。Park等發現,表面吸附以及離子交換是生物炭去除水中Cu的固定機理,而離子交換可能是主要的固定方式。近年來的研究發現,生物炭可能對吸附固定在表面的Cu(II)存在還原作用。生物炭可能作為電子供體提供電子,將吸附在生物炭表面的Cu(II)還原為Cu(I)。生物炭表面的羥基可能在這一過程中起到了電子供體的作用。生物炭對Cu的固定效果受到制備溫度以及反應pH的影響。Li等發現,較弱的酸性(pH值=6)以及較高的熱解制備溫度(600~700 ℃)有利于米草以及水葫蘆制備的生物炭對Cu的去除效果??傊?,沉淀、官能團絡合、離子交換以及還原作用可能都參與了生物炭對重金屬銅的固定去除。
2.5 生物炭對鉻(Cr)的去除
Cr可能同時以Cr(III)與Cr(VI)存在于環境中。Cr(VI)相較于Cr(III)具有更高的毒性,并且往往是污水中的主要存在形態。Cr(VI)以含氧酸鹽的陰離子形態存在,相較于陽離子重金屬,陰離子型Cr(VI)較難與表面負電荷的生物炭發生靜電吸附。
Dong等研究發現,在較低pH下,生物炭可能可以通過官能團絡合固定溶液中的鉻,導致溶液中的Cr(VI)濃度降低,但是這一固定過程可能是在還原過程后發生的;Xu等的研究發現,生物炭在固定Cr(VI)后,表面固定的Cr以Cr(III)為主,這表明生物炭可能先將Cr(VI)還原為Cr(III)后,再通過官能團或是靜電吸附固定生成的陽離子Cr(III)。生物炭的熱解溫度顯著影響了其還原固定Cr(VI)的效果。
Xu等研究了不同熱解溫度花生殼生物炭對Cr(VI)的還原穩定化效果,結果顯示,隨著熱解溫度的上升,生物炭對Cr(VI)的還原能力先下降后上升,而其對總Cr的吸附能力不斷上升。這主要歸結于生物炭隨著熱解溫度表面還原性官能團的變化以及不斷上升的比表面積。除了單獨作為還原劑以及吸附材料去除Cr(VI),生物炭也可以起到催化劑,催化弱還原劑還原Cr(VI) ,隨后通過自身的吸附能力進一步固定還原產生的Cr(III)。Xu等的研究表明,有機酸可能可以起到弱電子供體的作用在生物炭的介導下參與還原穩定Cr(VI)。通過生物炭協同廢水中的還原性有機質還原穩定Cr(VI)可能是具有應用前景的污水Cr(VI)修復手段。綜上所述,生物炭還原Cr(VI)后再通過官能團固定還原產生的Cr(III)是主要的對鉻固定機制。
2.6 生物炭對砷(As)的去除
絕大多數植物基生物炭對As的固定作用較弱,無法有效地去除廢水中的As,去除效率一般小于10 mg/g。生物炭可能可以通過自身的氧化還原能力改變溶液中As(V)與As(III)的賦存形態,但As(V)與As(III)都為含氧陰離子型金屬,故較難與負電荷生物炭發生吸附。僅有部分研究發現植物基生物炭,如高溫制備的紫蘇葉生物炭,可以起到對水體As的固定作用。污泥基生物炭對廢水中As的去除效果優于植物基生物炭。污泥在熱解過程中形成的無定形鐵可以通過吸附作用固定As。相較于陽離子型重金屬以及易被還原固定的Cr(VI),生物炭本身較難固定溶液中的As,通過富含內源鐵的污泥生物炭或是通過人為改性生物炭可能是理想的去除溶液As的方法。
Part 3 復合生物炭的設計及其對固定重金屬的強化效果
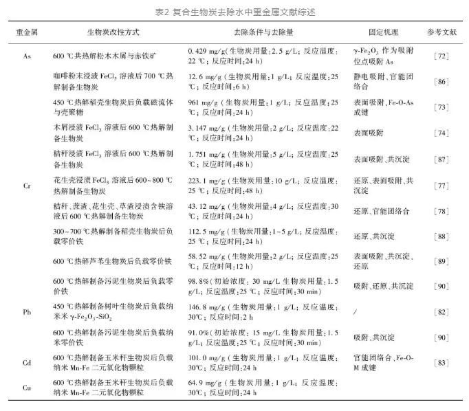
生物炭已經被證明對于不同重金屬都具有一定的去除效果。為了進一步強化生物炭對重金屬,特別是陰離子型重金屬砷與鉻的去除效果,學者們通過負載金屬與生物炭表面,制備得到具有對重金屬高去除能力的復合生物炭。這種負載特定的金屬制備復合生物炭,用以提升固定重金屬能力的設計在近年來受到學者們的廣泛關注(表2)。
3.1 鐵復合生物炭強化對As的固定作用
通過負載鐵的過程改性生物炭增強其對As的固定作用受到了學者們的廣泛關注。通過鐵改性的過程,可以顯著地增強生物炭的表面電荷,提升生物炭的比表面積以及改變生物炭表面官能團,鐵復合生物炭往往具有較強的磁性,進而可以通過磁性從廢水中回收固定As后的生物炭。
常用的復合方法包括溶液浸漬法、共沉淀法以及共熱解法。鐵復合后的生物炭可以通過靜電吸附、Fe-O-As成鍵以及表面絡合等方式固定重金屬As(V)。Wang等通過600 ℃共熱解松木木屑以及赤鐵礦制備得到了γ-Fe2O3負載的木屑生物炭,發現其對于水體As(V)具有極強的去除作用,生物炭上負載的γ-Fe2O3顆粒起到了吸附位點的作用。
Zhang等通過FeCl3溶液浸漬法同樣制備得到了γ-Fe2O3顆粒負載的生物炭,其可以有效地去除溶液As(V),并可以通過磁鐵快速地與溶液分離。除了直接的吸附固定作用,零價鐵復合的生物炭可能對于As(V)具有一定的還原作用。Bakshi等將含鐵礦石與柳枝在900 ℃共熱解制備得到了零價鐵復合的生物炭,發現零價鐵在吸附過程中可以將As(V)還原為As(III),并進一步將其固定在生成的α-/γ-FeOOH上,此外,As(III)可能還會與Fe(III)形成Fe/AsOOH的復合礦物。
3.2 還原性鐵復合生物炭強化對Cr(VI)的還原固定作用
通過負載還原性鐵,如零價鐵或是氧化亞鐵,用以還原Cr(VI),是一種有效的提升生物炭對Cr(VI)的還原穩定化能力的方法。還原、吸附以及共沉淀是復合生物炭對Cr(VI)的主要固定機制。復合生物炭中的還原性鐵可以直接與Cr(VI)發生氧化還原反應,還原得到的Cr(III)可以被吸附在生物炭表面或是與Fe形成鐵鉻復合礦物(Cr2FeO4)。復合生物炭中的還原性鐵含量往往決定了其對Cr(VI)的固定作用。
Yi等研究了不同生物質通過浸漬法制備得到的還原性鐵復合生物炭對Cr(VI)的還原固定作用。結果顯示,生物質原料的纖維素含量以及灰分含量決定了制備得到生物炭中的Fe(II)的含量,而Fe(II)的含量決定了復合生物炭對Cr(VI)的還原固定效果。除了直接與Cr(VI)發生氧化還原反應外,復合生物炭中的鐵還可能起到催化劑的作用,幫助傳遞生物炭上的電子還原Cr(VI),加快生物炭對Cr(VI)的還原能力[79-80]。
3.3 納米顆粒復合生物炭強化對Pb/Cd/Cu的吸附固定作用
納米金屬氧化物顆粒復合生物炭往往具有較高的比表面積以及反應活性,制備納米金屬顆粒復合生物炭可以通過浸漬后熱解法、熱解后負載法以及直接熱解富含金屬元素的生物炭三種方法制備得到。負載納米顆粒后的生物炭往往具有較強的吸附能力。
Wang等研究發現,負載納米γ-Fe2O3-SiO2后的樹葉生物炭對水溶液中Pb(II)的固定能力大大提升,其最大吸附量由37.40 mg/L提升至146.84 mg/L。Zhou等制備了Mn-Fe二元氧化物納米顆粒負載的生物炭,發現其對Cu的最大吸附量由21.7 mg/L提升至64.9 mg/L,而將其對Cd的最大吸附量由28.0 mg/L提升至101 mg/L,負載納米顆粒提升了生物炭對兩種重金屬的固定效果。納米顆粒提升生物炭對重金屬Pb、Cd、Cu的固定能力有以下3個方面的原因:
(1)納米金屬氧化物顆??梢源蟠筇嵘龔秃喜牧系谋缺砻娣e[84],從而增加生物炭對重金屬的吸附能力;
(2)納米顆粒的負載提升了生物炭表面官能團的含量,進而提升生物炭絡合固定重金屬的能力;
(3)納米金屬顆??梢灾苯优c重金屬成鍵,形成如Fe-O-Cd等結構,進而完成固定。

Part 4 總結與展望
生物質熱解轉化為生物炭用以去除廢水中的重金屬,可以同時起到廢棄物資源化利用以及重金屬廢水處理的雙重環境效益。生物炭具有豐富的孔道結構、表面官能團以及內源礦物組分,可以通過離子交換、表面吸附、官能團絡合、沉淀固定以及還原等方式固定水體重金屬。通過設計制備復合生物炭可以有效地提升生物炭對重金屬的固定能力,常用的復合生物炭設計包括鐵復合生物炭固定重金屬砷,還原性鐵復合生物炭固定重金屬鉻以及納米顆粒復合生物炭固定重金屬鉛、銅、鎘等。通過設計復合生物炭提升其對重金屬的固定效果已成為近年來的研究熱點。
盡管如此,生物炭去除廢水重金屬在實際應用過程中仍面對一定的挑戰和問題。
第一,生物炭的原料以及制備條件會顯著地影響生物炭的性質以及去除污水重金屬的效果。如何制備標準化、統一、性質相對穩定的生物炭或是改性生物炭仍需進一步的研究。
第二,生物炭的制備工藝仍需進一步的研究,目前為止,生物炭的制備往往通過管式爐小批量的生產。大批量生產制備生物炭或是改性生物炭的設備工藝仍需進一步的開發。
最后,生物炭或是改性生物炭在實際重金屬廢水中的應用研究仍然較少,更多的實際廢水處理以及生物炭與現有重金屬廢水處理工藝的耦合處理方式有待進一步的探索。
污水處理過程中溶解氧的控制問題匯總
論污水的化學處理之化學混凝法
超低排放改造與脫硫廢水處理的優化探討
淺析化工廢水特點及廢水處理原則、特征
三種常見的高鹽廢水處理方式
城市黑臭水體治理技術體系研究
化工污水處理過程中的危險因素分析
關于污泥性狀異常及簡單分析結果
UASB厭氧處理工藝
污水處理系統應急預案
農村生活污水處理
燃煤電廠脫硫廢水零排放預處理工藝選…
煤化工廢水處理技術研究
SBR法處理煤化工廢水中石油烴類的試…
發電廠節水及廢水綜合利用改造實例
工業園區污水處理工藝選擇