本文敘述了采用濕法脫硫的燃煤熱電廠,在消除有色煙羽上的各種技術路線,初步描述了這些工藝線路的優缺點;以300MW 燃煤鍋爐迚行超低排放改造中,經過濕法脫硫塔后,采用將凈煙氣加熱的技術路線,重點分析國內常規的?MGGH與?HGGH技術,經過對比分析,從系統的特點、組成、經濟性等斱面對比得出:在消除有色煙羽過程中,加熱類 HGGH技術系統簡單、易于操作,節能效果明顯、投資較低,為現階段國內燃煤鍋爐消除有色煙羽提供一種經濟、可行的技術路線。
1概述
目前,我國大部分燃煤鍋爐脫硫系統采用石灰石-石膏濕法脫硫工藝,該工藝可使煙氣溫度降低至 45~55℃,這些低溫飽和濕煙氣直接經煙囪進入大氣環境,遇冷凝結成微小液滴,從而產生”白色煙羽”。雖然單純的白色煙羽對環境質量沒有影響,但是影響環境感觀,有時甚至會被誤認為有毒、有害廢氣。隨著霧霾天氣在我國日益頻繁的出現,”白煙”現象引起了廣泛關注,視覺污染嚴重,對周圍環境和居民生活造成嚴重影響。
近期各地陸續出臺了大氣治理新規,上海市環境保護局發出了‖關于印發《上海市燃煤發電機組環保排序辦法》的通知‖,自 2017 年 8 月 20 日起實施;2017 年 10 月 21 日,天津市環保局印發了“關于進一步加強我市火電、鋼鐵等重點行業大氣污染深度治理有關工作的通知”,并將《石膏雨和有色煙羽定義》作為附件隨文印發;2017 年 8月 28 日,浙江省環境保護廳印發了“關于征求地方環境保護標準《燃煤電廠大氣污染物排放標準》(征求意見稿)意見的函”。
如何消除有色煙羽,已經成為現階段討論的熱點。本文通過對比重點介紹的熱管式氣-氣換熱器技術(Heat pipe Gas-GasHeater,簡稱 HGGH), 可以很好地解決上述有色煙羽的問題。
2 消除有色煙羽的技術路線
對于燃煤機組濕法脫硫工藝后低溫濕煙氣,目前在工程實踐中有許多環保節能技術對有色煙羽治理有明顯效果。有色煙羽治理技術可歸納為四大類: 混溫類、加熱類、冷凝類、冷凝再加熱類。
2.1 混溫技術
混溫技術主要利用干凈的高溫介質直接摻入脫硫后的低溫凈煙氣中,將凈煙氣溫度提高的同時,減少單位污染物的排放;一般是將來自鍋爐空氣預熱器或用蒸汽加熱后一定量的熱風引入到脫硫凈煙氣中,熱風與凈煙氣直接混合,提升凈煙氣的溫度到合理范圍 ,從而減少有色煙羽的出現。混溫技術在遼寧撫順熱電廠、國華臺山電廠已投入工程應用。
混溫技術是一種簡單易于操作的煙羽治理方法,但不管是利用鍋爐空預器的熱風還是用蒸汽額外加熱空氣都存在著能耗較大的問題;利用鍋爐系統一次風或二次風會導致鍋爐熱效率有所降低,同時增加風機能耗;利用蒸汽加熱后的空氣,蒸汽耗量、電耗都較高。
2.2 加熱技術
當前,國內絕大多數脫硫后低溫濕煙氣消除有色煙羽都采用了加熱升溫的方法,加熱技術路線分為利用原煙氣余熱加熱凈煙氣以及利用其它熱源加熱凈煙氣兩種,前一種比較常規,也是有色煙羽治理成熟的技術路線,如早期的回轉式氣氣換熱器(Rotary Gas-Gas Heater,簡稱 RGGH)和管式煙氣換熱器(Gas-Gas Heater,簡稱 GGH),后來的熱媒管式煙氣換熱器(Medium Gas-GasHeater,簡稱 MGGH)以及熱管式氣-氣換熱器技術(Heat pipe Gas-Gas Heater,簡稱 HGGH);后一種應用案例相對較少,如蒸汽直接加熱凈煙氣換熱器等,雖然系統簡單,但能耗較高。

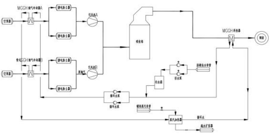
圖 1 MGGH 工藝流程
2.3 冷凝技術
濕煙氣冷凝除濕技術可分為兩類:一類采用間壁式換熱器,煙氣與冷卻水通過換熱器相互隔離,水蒸氣在換熱器表面凝結并將熱量傳遞給冷卻水,換熱器底部設有回收裝置收集凝結水,換熱器可采用單級或多級;另外一類采用直接接觸式,通過噴淋塔或填料塔等方式對煙氣降溫,水蒸氣凝結并混入冷卻水,煙氣顯熱及水蒸氣的潛熱均進入冷卻水。
間壁式換熱器熱阻較大,但冷卻水側水質穩定,同時分離出冷凝水便于處理。直接噴淋式效果較好,但煙氣中粉塵、酸、鹽等成分的富集,使系統出水需進行處理以達到回用要求。
冷凝技術在消除有色煙羽的同時,可以回收大量水分及其汽化潛熱,實現節水降耗,但由于煙氣溫度較低,設備的腐蝕較為嚴重,另外回收后的水含有各種雜質,處理問題有待考慮。
2.4 冷凝再加熱
冷凝再加熱技術路線是在結合了冷凝技術與加熱技術的優點,從技術上解決在一些氣候濕潤地區的有色煙氣情況,而且兼顧了中國北方大部分地區缺水現象嚴重的情況;利用冷凝技術在減少濕煙氣含水量的同時,可以將冷凝下來的冷凝水用于脫硫用水,解決水資源,利用加熱技術、根據當地的氣候條件將含濕量降低的煙氣升到合理的溫度,解決有色煙羽問題。
冷凝再加熱技術屬于組合技術,由于設備較多、系統比較復雜,因此投資較大。
以上四類技術路線,基本涵蓋了燃煤行業內消除有色煙羽所有技術路線,其中煙氣加熱技術是最成熟,也是最常用的技術;本次對適用于燃煤電廠超低排放兩種消除有色煙羽技術進行對比分析,即 MGGH 與 HGGH。
3?MGGH與HGGH的介紹分析
3.1MGGH
MGGH 技術是由日本三菱公司開發出的一種新工藝—無泄漏管式熱媒體換熱器, 用以解決腐蝕問題并實現脫硫系統布置的最優化,其工藝流程如圖 2 所示。

圖 2 整體式 HGGH
第二種用于大型發電機組上的分體式高效 HGGH,結構如圖 3 所示;

圖 3 分體式高效 HGGH 結構及原理
分體式高效 HGGH 系統是類似 MGGH 系統的工藝流程,最核心的區別就是分體式高效HGGH 系統無需循環水泵、輔助加熱器以及補水裝置,如圖 4 所示;

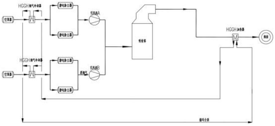
圖 4 分體式高效 HGGH 工藝流程
分體式高效 HGGH 核心是由蒸發管束、冷凝管束、上升及下降管組成,通過原煙氣的冷卻達到凈煙氣被加熱的目的,進而實現消除有色煙羽的目的。冷、熱段相對應的各片管束通過蒸汽導管和回液導管連接,構成各自獨立的封閉管路系統。由于上述的結構特點,使其具有以下幾方面的優點:
(l)裝置的蒸發段和冷凝段可視現場情況而分開布置,因此可以遠距離傳熱,給工藝設計帶來較大的靈活性,也為裝置的大型化、熱能的綜合利用以及熱能利用系統的優化創造了良好的條件。
(2)工作介質的循環是依靠回流液的位差和密度差作用,不需外加動力,無機械運行部件,增加了設備可靠性,也極大地減少了運行費用。
(3)冷凝段與蒸發段彼此獨立,易于實現流體分隔密封,故也能適用于易燃易爆等危險性流體的換熱。并且也可實現一種流體與多種流體的同時傳熱.
(4)冷、熱段管束可根據冷、熱流體的性能及工藝要求選擇不同的結構參數和換熱管材質。從而有效地解決設備的強度和露點腐蝕等問題。
(5)根據工藝要求,可以進行順、逆流混合布置,適應較寬的溫度范圍.
(6)系統換熱元件由多片熱管管束組成。各片之間相互獨立,一片甚至幾片損壞或失效不影響整個系統的安全運行,只是整體換熱效率會略有降低而已。
3.3 案例分析
華能某電廠 2×300MW 機組鍋爐為哈爾濱鍋爐廠設計制造的 HG-1025/17.5-YM1 自然循環汽包爐單爐膛、一次中間再熱、低氮燃燒器、平衡通風、固態排渣、全鋼架、全懸吊結構 Π 型布置。
2016 年實現超低排放改造,針對白色煙羽治理選用技術路線進行對比,主要針對 MGGH 與 HGGH之間選擇,性能參數見表 1。

MGGH?與 HGGH 系統主要設備組成對比,見表 2

MGGH 與 HGGH 系統投資對比,見表 3


注:1、以上價格煙氣冷卻器換熱管采用 ND鋼,加熱器換熱管采用 316L+2205 材料;
2、以上不含鋼結構及土建部分費用。
通過以上對比可以看出,同樣性能下,HGGH系統要比 MGGH 系統簡單的多,整個投資費用相對較少,關鍵在額外的電能以及輔助蒸汽上,HGGH 系統的節能效果要明顯的多。
4 結論
通過對國內有色煙羽治理技術路線分析,可以看出脫硫后的凈煙氣加熱技術在以后的很長一段時間里還是主流消除有色煙羽的技術;對于符合超低排放工藝路線,又能解決有色煙羽的HGGH 和 MGGH 技術,經過對比分析可以看出,HGGH 技術在各方面優勢十分明顯,值得在燃煤電廠煙氣治理中大力推廣。
垃圾焚燒煙氣超低排放改造技術探討
生活垃圾焚燒煙氣污染物的控制與處理…
乙烯基酯玻璃鋼在垃圾焚燒煙氣凈化系…
生活垃圾焚燒煙氣凈化處理技術
垃圾焚燒廠煙氣凈化SCR改造設計和脫…
煙氣脫硫副產物的處理與處置
回轉窯焚燒系統危廢處置煙氣CO超標分析
垃圾焚燒發電中的排放氣體控制技術
影響大氣污染的主要因素是什么?
焦爐煙氣脫硫脫硝凈化技術與工藝
硫化物的主要去除方法
脫硫方法的分類
中國CCUS技術發展趨勢分析
高爐煤氣干法除塵布袋周期破損原因分…
新型干法水泥窯捕集純化(減排)二氧…
汽車尾氣污染控制方法